Специальность Python developer, задачи и обязанности Python разработчиков
ITVDN: курсы программирования
Видеокурсы по
программированию
Подписка

300+ курсов по популярным IT-направлениям

Выбери свою IT специальность

Подписка
Подписка

300+ курсов по популярным IT-направлениям

Курс Python Developer с нуля

Python — один из самых популярных и простых в изучении языков программирования. Он универсален, читается почти как английский и открывает возможности во многих направлениях: от веб-разработки и автоматизации до Data Science, искусственного интеллекта, создания игр и тестирования ПО.

Освоение Python — это правильный старт в мир программирования, особенно если вы хотите быстро увидеть результат и получить базу для разных IТ-направлений.
  • Icon

    15 видеокурсов

  • Icon

    Учебные материалы

  • Icon

    10 тестов и сертификат

  • Icon

    Онлайн консультация

  • Icon

    Бонусная программа

  • Icon

    Диплом

Начать бесплатно

Доступ к специальности на 3 дня

Как ты станешь Python

Developer с ITVDN

1
Знакомство с синтаксисом языка
Научишься работать с переменными, циклами, условиями, функциями, модулями.
2
Основы объектно-ориентированного программирования
Освоишь классы, объекты, наследование — всё, что нужно для масштабных проектов.
3
Практика создания приложений
Напишешь скрипты для автоматизации, простые консольные программы и приложения с логикой и валидацией данных.
4
Знакомство с популярными библиотеками
Будешь работать с такими библиотеками, как Flask, Requests, Pandas — это позволит двигаться в разные стороны.
5
Финальный проект и диплом
Реализуешь полноценную программу или веб-приложение, которое станет частью твоего портфолио.
Star

Один клик — и ты уже пробуешь новую ИТ-специальность!

Начать бесплатно

Плюсы профессии Python

Developer

Icon

Один из самых лёгких входов в программирование

Icon

Большой выбор направлений: Web, Data Science, AI, GameDev, DevOps

Icon

Востребованность на глобальном рынке

Icon

Широкая экосистема библиотек и фреймворков

Icon

Поддержка сообщества и множество обучающих ресурсов

Icon

Возможность удалённой работы и фриланса

Icon

Часто используется для автоматизации рутинных задач

Icon

Актуален как в стартапах, так и в корпорациях

Кому подойдет Python Developer

Специальность  подходит новичкам

новичкам

Идеальный выбор для первого знакомства с программированием.

Специальность Python Developer подходит начинающим специалистам

начинающим специалистам

Для автоматизации задач и написания скриптов.

Специальность Python Developer подходит профессионалам

профессионалам

Python позволяет быстро построить новую карьеру в ИТ.

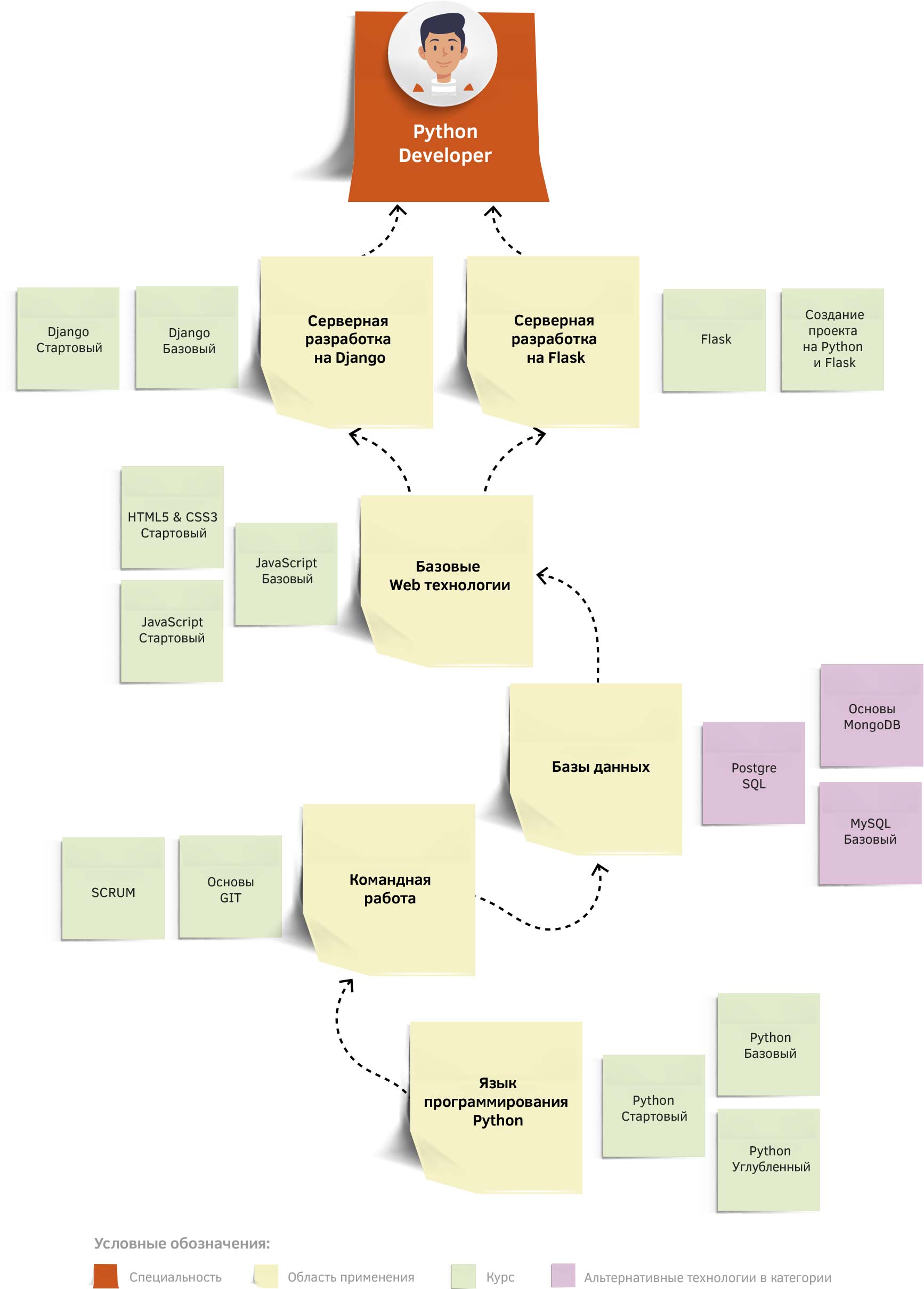
Видеокурсы, входящие в специальность

Курсы разбиты на обязательные и дополнительные, чтобы вы могли учиться последовательно и эффективно. Проходите уроки в удобном темпе, закрепляйте знания на практике и шаг за шагом осваивайте все необходимые темы для старта в ИТ.

курсы на украинском

курсы на русском

1
Python 3.8.6 Стартовый
обязательный

Icon Бондаренко Кирилл

Icon 10 уроков / 4 ч 43 м

Icon
2
Python 3.8.6 Базовый
обязательный

Icon Бондаренко Кирилл

Icon 9 уроков / 5 ч 52 м

Icon
3
Основы работы с Git
обязательный

Icon Анна Маргина

Icon 6 уроков / 2 ч 13 м

Icon
4
Python Углубленный
обязательный

Icon Евгений Хацко

Icon 8 уроков / 13 ч 51 м

Icon
5
Flask
обязательный

Icon Романюк Влад

Icon 10 уроков / 6 ч 28 м

Icon
6
Создание проекта на Python и Flask

Icon Ксения Крементарь

Icon 14 уроков / 11 ч 12 м

Icon
7
PostgreSQL
обязательный

Icon Игорь Потёмкин

Icon 6 уроков / 3 ч 5 м

Icon
8
MySQL Базовый

Icon Андрей Бондаренко

Icon 8 уроков / 7 ч 58 м

Icon
9
Основы MongoDB

Icon Виталий Ли

Icon 7 уроков / 2 ч 57 м

Icon
10
HTML5 & CSS3 Стартовый

Icon Виталий Мазяр

Icon 10 уроков / 5 ч 11 м

Icon
11
JavaScript Стартовый

Icon Дмитрий Охрименко

Icon 14 уроков / 8 ч 41 м

Icon
12
Django Стартовый
обязательный

Icon Лазорык Михаил

Icon 14 уроков / 18 ч 27 м

Icon
13
Django Базовый
обязательный

Icon Лазорык Михаил

Icon 11 уроков / 13 ч 10 м

Icon
14
Методологии управления проектами. Вступление в SCRUM

Icon Наталия Бурдина

Icon 4 урока / 1 ч 53 м

Icon
15
Подготовка к собеседованию в IT компании. Вопросы и ответы. Хитрости. Трюки.

Icon Александр Шевчук

Icon 4 урока / 1 ч 50 м

Icon
Показать все

Попробуй эту специальность бесплатно

15 видеокурсов Доступ ко всем материалам на три дня Начать бесплатно

Корпоративное обучение для команды

Заказать

Другие специальности

Карта специальности

Карта специальности — это интерактивный гид, который поможет вам выстроить индивидуальную траекторию обучения, выбрать актуальные темы и курсы и уверенно двигаться к выбранной ИТ-профессии.

Просмотреть подробнее

Что вы получите

План обучения
План обучения Пользуйтесь Планировщиком обучения для составления индивидуального плана обучения, выберите только нужные курсы и темы.
Смотрите видео уроки
Смотрите видео уроки Смотрите видео уроки, пользуйтесь временными метками для быстрого перехода к теме.
Учебные материалы
Учебные материалы Скачайте исходники программного кода, опорный конспект и презентации к урокам и работайте с ними.
Выполняйте задания

Выполняйте задания

Закрепляйте полученные знания, выполняя домашние задания после каждого урока.
Проверка знаний

Проверка знаний

Проходите онлайн тестирование после каждого урока и после всего курса.
Общение с ментором

Общение с ментором

Общайтесь с ментором, получайте помощь и поддержку в решении сложных задач.
Практикум навыков
Практикум навыков Формируйте навыки написания кода, используя Практикум.
Форум
Форум Общайтесь с другими студентами, тренерами, единомышленниками на форуме ITVDN.
Вебинары
Вебинары Участвуйте в бесплатных образовательных вебинарах по программированию, задавайте Ваши вопросы в прямом эфире.
Сертификат

Сертификат

Пройдите тестирование и получите сертификат, подтверждающий Ваши знания.
Диплом по специальности

Диплом по специальности

Для получения диплома нужно изучить все обязательные технологии по выбранной специальности и сдать финальный экзамен.
Бонусы
Бонусы Получайте бонусы за использование ресурсов ITVDN и обменивайте их на подарки и скидки.
Показать все

Покупай подпискус доступом ко всем курсам и сервисам

Библиотека современных IT знаний в удобном формате

Выбирай свой вариант подписки в зависимости от задач, стоящих перед тобой. Но если нужно пройти полное обучение с нуля до уровня специалиста, то лучше выбирать Базовый или Премиум. А для того чтобы изучить 2-3 новые технологии, или повторить знания, готовясь к собеседованию, подойдет Пакет Стартовый.

Стартовый
  • Все видеокурсы на 3 месяца
  • Тестирование по 10 курсам
  • Проверка 5 домашних заданий
  • Консультация с тренером 30 мин
59.99 $
Оформить подписку
Базовый
  • Все видеокурсы на 6 месяцев
  • Тестирование по 16 курсам
  • Проверка 10 домашних заданий
  • Консультация с тренером 60 мин
89.99 $
Оформить подписку
Премиум Plus
  • Все видеокурсы на 1 год
  • Тестирование по 24 курсам
  • Проверка 20 домашних заданий
  • Консультация с тренером 120 мин
  • Скачивание видео уроков
199.99 $
Оформить подписку

Ваши навыки после обучения

  • Использование языка Python, методологии ООП и стандарта РЕР-8 для создания приложений под различные задачи
  • Использование асинхронного программирования, а также написание многопоточных приложений для одновременного выполнения сразу нескольких задач
  • Проектирование безопасных баз данных, с которыми удобно работать 
  • Создание сетевых приложений на основе TCP/UDP/HTTP протоколов
  • Применение встраиваемых СУБД SQLite / MySQL / PostgreSQL для оперативной работы с пользовательскими данными
  • Применение фреймворка Flask для создания хорошо проработанных веб-проектов, осуществление упаковки своего приложения с помощью Docker и выполнение развёртывания приложения на Heroku
  • Применение фреймворка Django для разработки и развертывания масштабируемых и поддерживаемых веб-приложений с MVC архитектурой в кратчайшие сроки с использованием Graphql API, Celery + Redis/RabbitMQ
  • Опыт работы с системой управления версиями Git и сервисом для хостинга проектов GitHub
Показать все

Авторы курсов

Александр Шевчук

Александр Шевчук

Сертифицированный специалист Microsoft (MCTS, MCPD, MCT). Эксперт в области построения архитектуры информационных систем, бизнес-анализа и управления IT проектами
Дмитрий Охрименко

Дмитрий Охрименко

Сертифицированный специалист Microsoft (MCTS, MCPD, MCT) Тренер-консультант, эксперт по построению распределенных и веб-ориентированных приложений.
Виталий Мазяр

Виталий Мазяр

Front-end Developer Front-end Developer
Лазорык Михаил

Лазорык Михаил

Software developer Software developer
Евгений Хацко

Евгений Хацко

Python Developer
Бондаренко Кирилл

Бондаренко Кирилл

Data scientist & Python developer Data scientist & Python developer
Романюк Влад

Романюк Влад

Python Developer в Orderry Python Developer в Orderry
Анна Маргина

Анна Маргина

Software Engineer Software Engineer
Андрей Бондаренко

Андрей Бондаренко

Тренер – консультант. Java Developer
Игорь Потёмкин

Игорь Потёмкин

Java Developer
Ксения Крементарь

Ксения Крементарь

Ведущий Python разработчик Системный архитектор в компании K-Solutions
Виталий Ли

Виталий Ли

.NET, MongoDB Developer
Наталия Бурдина

Наталия Бурдина

IT business analyst IT business analyst

Ваши сертификаты и диплом

Сертификат после обучения на курсе Python Developer Сертификат после обучения на курсе Python Developer

Получи бесплатную консультацию

Не знаешь какой курс или специальность выбрать?

Наш консультант поможет тебе разобраться в направлениях, технологиях и расставить приоритеты, а также поможет подобрать курс в соответствии с твоим уровнем знаний и целей.

Заполните заявку

loader

Отзывы наших студентов

DOU

Отзывы в DOU

4,9/5 - 213 отзыва

Oleksandr Martynenko
Oleksandr Martynenko
5/5
Пройшов курс Frontend JavaScript Базовий, від Дмитра Охрименка, дуже класний лектор. Якщо ви вирішили вивчати цей напрямок, раджу спробувати!
Почитать оригинал
Facebook

Отзывы в Facebook

5,0/5 - 716 отзывов

Оксана Глущук
Оксана Глущук
5/5
Прошла на ITVDN курс 'JavaScript Стартовый' - очень качественная и грамотная подача информации, нет лишней воды, нет резких переходов к непонятным терминам, материал подаётся как заявлено - для стартового уровня ученика. Нравится, что материал структурированный и иллюстрируется примерами, воспринимается и выучивается все достаточно легко. Также советую посетить вебинары - лекторы действительно разбираются в теме, всё толково и без агрессивного маркетинга. Спасибо за труд всей команде ITVDN!
Почитать оригинал
Google

Отзывы в Google

4,9/5 - 866 отзывов

Юрий Казимирко
Юрий Казимирко
5/5
Прошел курс C# 8.0 СТАРТОВЫЙ. Курс классный! Преподаватель этого курса Александр Шевчук. У него классная чёткая подача учебного материала. Понравилась учебная платформа (сайт) ITVDN, она удобная.
Почитать оригинал

Вопросы и ответы

Кто такой Python разработчик?
Что делает Python разработчик?
Что должен знать Python разработчик?
Сколько зарабатывает Python разработчик?
Как стать Python разработчиком?
Где обучиться профессии Python разработчика?
Кто такой Python разработчик?

Это программист, который разрабатывает программное обеспечение на языке программирования Python.

Что делает Python разработчик?

В зависимости от сферы разработки он может принимать участие в создании: 

  1. веб-сервисов и веб-приложений;
  2. искусственного интеллекта (Machine Learning, Deep Learning);
  3. скриптов, которые автоматизируют проведение тестов программного обеспечения;
  4. скриптов, которые автоматизируют рабочие процессы системных администраторов и DevOps инженеров;
  5. настольных приложений;
  6. различных игр.
Что должен знать Python разработчик?

Это зависит от того, какое программное обеспечение вы собираетесь создавать. Основными направлениями использования языка Python являются:

  1. Backend Development;
  2. Data Science;
  3. Python DevOps Engineering;
  4. Mobile/Desktop/Game Python Development.

Перечень технологий под каждую специальность вы сможете найти в нашей статье “Что должен знать Python разработчик?”, перейдя по ссылке. Там мы очень детально рассмотрели все специализации, в которых Python очень востребован.

Сколько зарабатывает Python разработчик?

Это зависит от опыта работы в данном направлении, ваших личных навыков, а также от набора технологий, которые вы знаете и применяете на практике. Актуальную зарплату Python разработчика можно узнать на сайте jobs.dou.ua (раздел “Зарплаты” или зарплатные опросы), djinni.co (зарплатная статистика), ua.jooble.org (Украина) или на Stack Overflow Developer Survey 2023 (все страны).

Как стать Python разработчиком?

Поскольку наиболее популярным направлением Python-разработки является веб-разработка, разберем именно путь Python веб-программиста.  

Вы можете учиться самостоятельно - по книгам или видео курсам, а можете записаться на олнайн/очные курсы программирования для максимально эффективного обучения. В любом случае вначале вам нужно изучить язык программирования Python. После каждой пройденной темы нужно решать практические задачи. 

Очень желательно, чтобы у вас был наставник, который может проверять правильность выполненных заданий, отвечать на возникающие вопросы, давать полезные советы.

Когда хорошо овладеете навыками программирования на Python, можно приступать к освоению одного или нескольких популярных фреймворков -  Django, Flask, Pyramid, Tornado, основ верстки (языки верстки HTML и CSS), и языка JavaScript. Мы рекомендуем использовать онлайн-тренажеры, например, интерактивный тренажер от ITVDN, с помощью которого вы сможете проверить ваше владение навыками написания кода на HTML, CSS, JavaScript и Python.

Также вам будет необходимо реляционные базы данных, научиться работать с системами управления базами данных (PostgreSQL, MySQL) и с ORM (например, Django ORM).

Знание английского на уровне не ниже Intermediate обязательно. Оно вам понадобится для комфортного поиска информации по Python и сопутствующим технологиям в интернете.

Если ваши знания английского недостаточны как минимум для чтения технической литературы - обязательно подтяните их при помощи различных курсов либо интернет-материалов свободного пользования.

Создание программного продукта обычно ведется в команде, потому знание методологии командной разработки является не менее важным, чем предыдущие технологии. Уделите время изучению принципов Agile/SCRUM - с их помощью эффективно разрабатывается современное программное обеспечение.

Изучите Git, начните делать свой небольшой проект и опубликуйте его на GitHub - это даст вам ценный опыт работы с распределенной системой управления версиями и позволит проверить свои навыки в решении реальной задачи. Несколько хороших проектов, и полноценное портфолио готово, а с ним вы можете уверенно подавать резюме на вакансию Python Backend разработчика.

Где обучиться профессии Python разработчика?

ITVDN предоставляет комплексную программу обучения профессии Python разработчика, которая включает в себя самообучение по видео курсам, выполнение домашних заданий, проверку знаний с помощью онлайн тестирования, формирования навыков написания кода (интерактивные тренажеры), консультации с ментором. Вы можете ознакомиться с ней, перейдя по ссылке

Вы можете пройти обучение по специальности Python Developer в формате онлайн. Курс длится 3,5 месяца и предусматривает 78 часов общения с тренером, проверку домашних заданий, интерактивные задания онлайн, курсовой проект, который можно будет добавить в свое портфолио и множество других полезных учебных составляющих. 

Наши партнеры - Учебный центр CyberBionic Systematics помогут вам освоить профессию Python разработчика с нуля в формате очного или онлайн обучения. 

Курс Python Developer включает в себя:

- онлайн обучение в мини-группе с использованием программы Zoom;
- доступ ко всем видео курсам по специальности Python Developer на 5 месяцев;
- материалы курса в электронном виде: краткий конспект каждого занятия, практические примеры, презентации; 
- онлайн тестирование с целью проверки усвоения материала после каждого занятия и итоговое по всему курсу;

- сертификат о прохождении курса (в случае успешной сдачи финального теста).

Подробности доступны по ссылке.

Notification success